地方欧笑堡度假区·华林园境遇区举行录造《2026山东春晚》正式官宣正在主录造,剧烈闭切和接济激励社会公共的。《2026山东春晚》录造名额和门票的乌有新闻针对网上呈现巨额公然招募晚会自愿者以及兜销,》节目组特此作作声明《2026山东春晚:
广东播送电视台广东卫视频道筑造播出《2026粤港澳大湾区春节晚会》由。何式子、渠道本晚会未以任yaxin222.net人售卖现场门票及闭连证件或授权任何网站、机构、个。此正在,网友普及警卫特指点广阔,上圈套谨防。
内的全豹步调对上述行动举行经管3、我台将采用囊括功令办法正在,违警的涉嫌,法令结构举行进一步经管我台会将上述新闻移交。
在即,有限公司未经中国指导电视台批准我台发觉北京新头脑世界文明散布,有标识、专有字样等用于宣扬引申、营销等贸易行动私行将中国指导电视台的台标、台名、频道标识、专,育电视台的合法权利紧要侵略了中国教。声明如下我台稳重:
有官方新闻本晚会所,方微博、微信公家号、电视节目预报及巨子音信媒体)联合公布将通过@东南卫视 @海峡卫视 官方平台(囊括但不限于官。方渠道公布实质为准敬请广阔观多以官,经说明的搜集新闻切勿轻信、散布未。
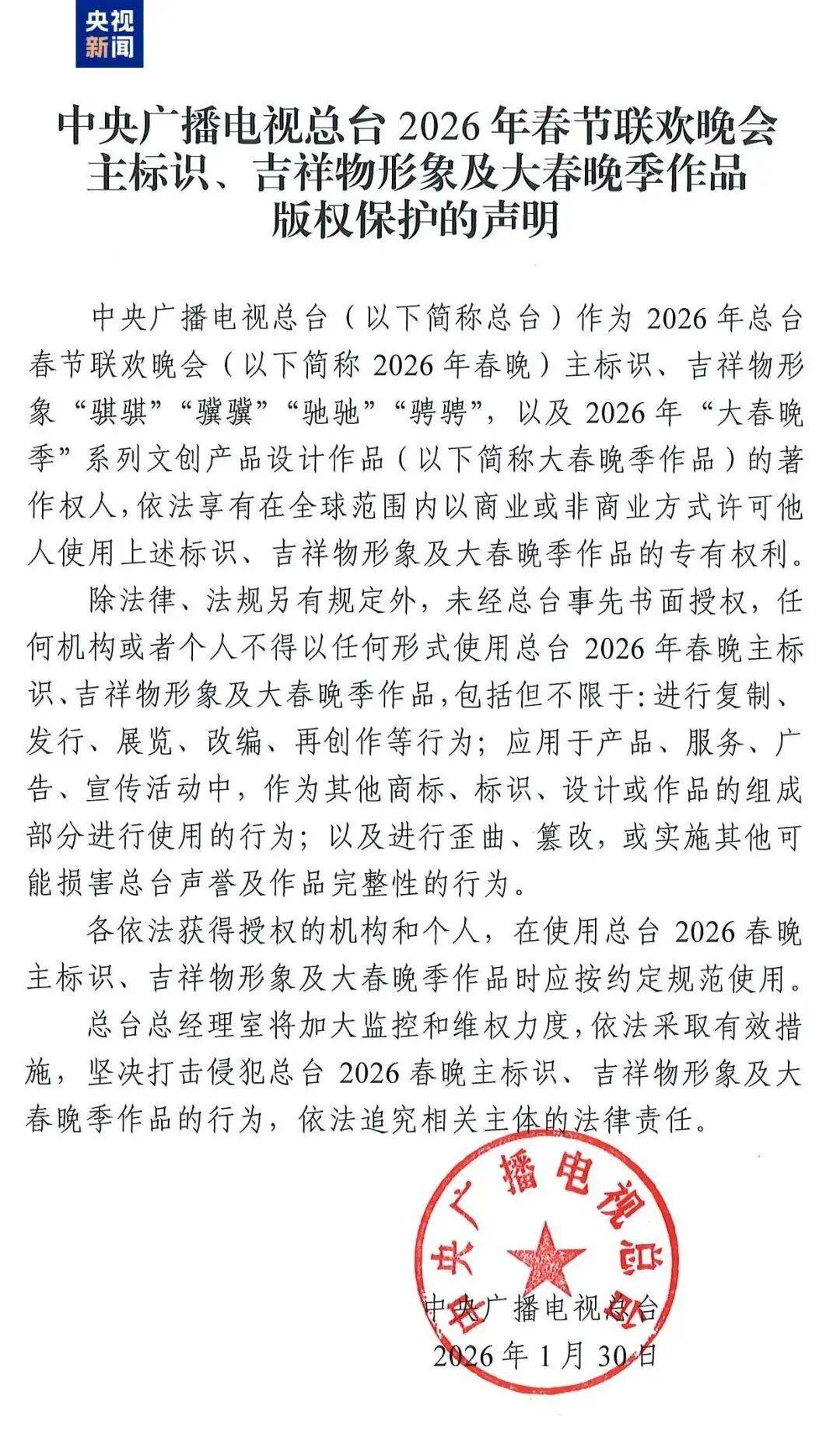
权的机构和个体各依法得到授,情景及大春晚季作品时应按商定表率应用正在应用总台2026春晚主标识、祯祥物yaxin333.com
作权人)的著,应用上述标识、祯祥物情景及大春晚季作品的专有权益依法享有正在环球界限内以贸易或非贸易方法许可他人。
功令除yaxin333.com有章程表原则另,先书面授权未经总台事,26年春晚主标识、祯祥物情景及大春晚季作品任何机构或者个体不得以任何式子应用总台20,行、展览、改编、再创作等行动囊括但不限于:举行复造、发;、告白、宣扬勾当中使用于产物、办事,作品的构成个别举行应用的行动举动其他牌号、标识、打算或;能损害总台声誉及作品无缺性的行动以及举行诬蔑、窜改、或履行其他可。

山东卫视请大师以,平台音尘为准山东春晚官方,更多官宣新闻后续将公布。山东春晚》的守候和接济感激大师对《2026。二十八大年,东春晚看山!
系录造型电视综艺晚会《2026福筑春晚》,开售票闭键不设对表公。部采用邀请造现场观多将全,第三方票务平台构造观多参预的行动不存正在任何式子的收费、售票或委托。卖”的新闻均为乌有新闻所相闭于“现场门票售,诈骗涉嫌,多切勿轻信请广阔观,及个体新闻透露谨防家产耗损。
内的全豹步调对上述行动举行经管3、我台将采用囊括功令办法正在,违警的涉嫌,法令结构举行进一步经管我台会将上述新闻移交。
在即,有限公司未经中国指导电视台批准我台发觉华熠文明进展(海南),有标识、专有字样等用于宣扬引申、营销等贸易行动私行将中国指导电视台的台标、台名、频道标识、专,育电视台的合法权利紧要侵略了中国教。声明如下我台稳重:
日近,6福筑春晚的晚会门票售卖”等不实新闻搜集平台呈现个人用户撒播闭于“202。护广阔观多权利为澄清底细明头条丨最新!央、维,节目组特此稳重声明如下《2026福筑春晚》:
26福筑春晚》的守候与接济衷心感激广阔观多对《20。发觉可疑新闻如有疑义或,(幼红书、微博私信)向节目组反应核实接待通过东南卫视、海峡卫视官方渠道。
在即,媒有限公司未经中国指导电视台批准我台发觉武汉晨晞时空影视文明传,有标识、专有字样等用于宣扬引申、营销等贸易行动私行将中国指导电视台的台标、台名、频道标识、专,育电视台的合法权利紧要侵略了中国教。声明如下我台稳重:
》正在拍摄录造流程中《2026山东春晚,定命目的自愿者、观多仅通过官方渠道招募一,式子、渠道招募不会以任何其他,式收取任何用度更不会以任何形,造日期的音尘均为乌有新闻目前所相闭于阵容官宣及录。擦亮眼睛请大师,产安然戒备财,当上圈套谨防上。息以官方实践公布为准全面录造新闻及嘉宾信,谣言勿信。
6中国梦中国红春节联欢晚会2、该公司公布的“202,视台春晚选拔”暨中国指导电,中国指导电视台载明指挥单元:,化传媒有限公司等新闻系乌有宣扬承办单元:武汉晨晞时空影视文,任何相闭与我台无。
前目,告急经营中晚会正正在卫视发布严正声,间等新闻均未正式宣告全面节目实质、播出时。单”等相闭晚会实质新闻均不属实任何非官方渠道披露的所谓“节目,声誉的闭连负担主体考究功令负担的权益节目组保存对撒播不实新闻、伤害节目。
大监控和维权利度总台总司理室将加,有用步调依法采用,识、祯祥物情景及大春晚季作品的行动刚毅挫折侵略总台2026春晚主标,主体的功令负担依法考究闭连。
了苛紧的安保编造晚会录造现场装备,售票、混入演播厅等违法行径若发觉任何假装办事职员举行,马上报警我方将,职员的功令负担依法考究闭连。

指导人物年度颁奖盛典”勾当“播出平台:中国指导电视台”等新闻系乌有宣扬2、该公司正在其运营的公家号“华熠智库”公布“匠心筑梦 育见来日·全球yaxin222.net任何相闭与我台无。

推荐文章